Denne siden beskriver løsningsmønsteret som er etablert for Pasientens prøvesvar, hvilke komponenter som er i bruk, samt prosessbeskrivelser.
Detaljer om komponenter ser du herKomponenter i Pasientens prøvesvar
Komponenter i Pasientens prøvesvar
Rekvirent
Rekvirenten benytter en rekvisisjonsløsning (typisk Dips Interactor, Fürst Forum, HP Link etc) for å opprette rekvisisjonen i form av en XML melding (rekvisisjonsmelding). Rekvisisjonsmelding overføres til rekvirentens EPJ som deretter sender rekvisisjonen i form av en EDI melding til lab/rad.
I tillegg vil rekvisisjonsløsningen avlevere følgende innstillinger til NHN:
- Formål og reservasjon avleveres til FoRe API
- Nekting og utsatt innsyn (for innbygger i Helsenorge) avleveres til PTS API
- Sperring av helsepersonell avleveres til PTS-API (vil komme i løpet av 2025)
Lab/rad
Lab&rad mottar den elektroniske rekvisisjonsmeldingen, analyserer prøvene ihht rekvisisjonen og genererer en svarrapport i form av en xml melding. Svarrapporten sendes i form av en EDI melding tilbake til rekvirenten.
LIMS/RIS skal videreføre formål og reservasjon fra rekvisisjonsmeldingen til svarrapporten.Lab/rad sender en kopimelding av svarrapporten til NHN og pasientens prøvesvar dersom formålet er helsehjelp og det ikke foreligger reservasjon.
Flere LIMS/RIS mangler foreløpig funksjonalitet for å videreføre formål og reservasjon. Dette innebærer at svarrapportene sendes ut uten formål og/eller reservasjon. I disse tilfellene kan LIMS/RIS fortsatt sende kopi av svarrapporten til NHN og pasientens prøvesvar. Norsk helsenett vil da, på vegne av lab/rad, sjekke formål opp mot FoRe API og avvise svarrapporter som ikke helt sikkert har formål helsehjelp eller svarrapporter som har reservasjon satt.
Meldingstjener
Meldingstjener er en ordinær EDI meldingstjener utviklet av NHN. Den mottar svarrapporter i form av EDI meldinger, dekrypterer meldingene, validererer signatur og sender selve svarrapporten (sml) til pasientens prøvesvar.
Meldingstjener ivaretar utsendelse av transport- og applikasjonskvitteringer. Grunnlaget for applikasjonskvitteringer vil meldingstjener motta fra pasientens prøvesvar.
Teknisk beskrivelse av meldingstjener er tilgjengelig fra Meldingstjener.
Følgende HerID'er kan benyttes for Pasientens prøvesvar i hhv Prod og Test
Miljø | HerID | Adresseregister |
PROD | 169762 | https://register.nhn.no/Ar/Tjeneste/Index/169762 |
TEST | 8139952 | https://register-web.test.nhn.no/Ar/Tjeneste/Index/8139952 |
TEST | 8139764 | https://register-web.test.nhn.no/Ar/Tjeneste/Index/8139764 |
TEST | 8140937 | https://register-web.test.nhn.no/Ar/Tjeneste/Index/8140937 |
Pasientens prøvesvar
Pasientens prøvesvar er komponenten som mottar, lagrer og tilgjengeliggjør svarrapporter til konsumentene. Pasientens prøvesvar er bygd opp av flere subkomponenter:
- NILAR.listener: Denne komponenten utfører følgende oppgaver:
- Validerer innhold i xml (avgjør om det skal sendes positiv eller negativ applikasjonskvittering). Følgende valideringsregler benyttes:
- svarrapporten skal være en riktig utformet xml,
- adressering skal være tjenestebasert med bruk av HER-ID, og
- svarrapportens informasjonsfelter skal være utfylt ihht standarden for svarrapport v1.4
- Sjekker formål med rekvisisjonen. Formål avgjøres av a) evt formål angitt i FoRe, eller b) formål angitt i svarrapporten. Beslutningsmatrisen er som angitt av tabell 1 under punkt FoRe.
- Sjekker reservasjon: Reservasjon avgjøres av a) evt reservasjon angitt i FoRe, eller b) reservasjon angitt i svarrapporten. Beslutningsmatrisen er som angitt av tabell 2 under punkt FoRe.
- Sjekker om svarrapporten tilhører en pasient som eksisterer i Folkeregisteret.
- Pasienten eksisterer ikke i Folkeregisteret --> svarrapporten lagres ikke
- Pasienten eksisterer, men er død for mer enn 30 dager siden --> svarrapporten lagres ikke
- Pasienten eksisterer, men har adressebeskyttelse (adressekode 6 eller 7) --> svarrapporten lagres ikke
- Validerer innhold i xml (avgjør om det skal sendes positiv eller negativ applikasjonskvittering). Følgende valideringsregler benyttes:
- PVK.Listener: Mottar personverninnstillinger satt av pasienten selv og lagrer i personvern DB
- FoRe.Listener: Mottar formål- og reservasjonsinformasjon og lagres i personvern DB
- PTS.Listener: Mottar personverninnstillinger satt av rekvirenten og lagrer i personvern DB
- Person.Listener: Mottar folkeregisterinformasjon og lagrer i egen DB
- Personvern DB: Lokal database for personverninnstillinger
- Svarrapport DB: Lokal database for svarrapporter
- Nilar Engine: Prosessering av innkommende forespørsler, filtrering av data og formattering av utgående data
- Proxy: Tilgangsstyring og logging
Integrasjon mot PPS API forutsetter at bruksvilkår for pasientens prøvesvar er signert.
Rekvirenten spesifiserer formål og evt reservasjon på hver enkelt reservasjon. Dette sendes i selve rekvisisjonsmeldingen (xml), i tillegg til at det sendes til Formål- og Reservasjons-API'et til NHN. Årsaken er at det er mange LIMS/RIS som ikke har funksjonalitet for å videreføre formål og reservasjon fra rekvisisjonsmeldingen over i svarrapporten. Pasientens prøvesvar vil derfor kun ta inn svarrapporter hvor formål er angitt i selve svarrapporten og/eller i FoRe.
Teknisk beskrivelse av FoRe er tilgjengelig fra Formål og reservasjon API.
Bruk av FoRe api forutsetter at bruksvilkår for pasientens prøvesvar er signert.
Tabell 1: Beslutningsmatrise for formål
FoRe | Svarrapport | Beslutning |
<tomt> | <tomt> | Formål ukjent --> svarrapport lagres ikke |
<tomt> | ikke-HHJ | Formål annet enn helsehjelp --> svarrapport lagres ikke |
<tomt> | HHJ | Formål helsehjelp --> svarrapport lagres |
ikke-HHJ | <tomt> | Formål annet enn helsehjelp --> svarrapport lagres ikke |
ikke-HHJ | ikke-HHJ | Formål annet enn helsehjelp --> svarrapport lagres ikke |
ikke-HHJ | HHJ | Formål annet enn helsehjelp --> svarrapport lagres ikke |
HHJ | <tomt> | Formål helsehjelp --> svarrapport lagres |
HHJ | ikke-HHJ | Formål helsehjelp --> svarrapport lagres |
HHJ | HHJ | Formål helsehjelp --> svarrapport lagres |
Tabell 2: Beslutningsmatrise for reservasjon
FoRe | Svarrapport | Beslutning |
<tomt> | <tomt> | Ingen reservasjon |
<tomt> | IR | Ingen reservasjon |
<tomt> | R | Reservasjon |
IR | <tomt> | Ingen reservasjon |
IR | IR | Ingen reservasjon |
IR | R | Ingen reservasjon |
R | <tomt> | Reservasjon |
R | IR | Reservasjon |
R | R | Reservasjon |
Personvernkomponenten (PVK) inneholder alle personverninnstillinger som pasienten har angitt via helsenorge.no. Se mere informasjon om prøvesvar og innstillinger på helsenorge her
Følgende innstillinger kan angis:
- Pasienten kan reservere seg mot hele kjernejournal
- Pasienten kan reservere seg mot pasientens prøvesvar
- Pasienten kan sperre kjernejournal for alt helsepersonell
- Pasienten kan sperre pasientens prøvesvar for alt helsepersonell, for alltid eller for en spesifisert tidsperiode
- Pasienten kan blokkere utvalgt helsepersonell fra kjernejournal
- Pasienten kan blokkere utvalgt helsepersonell fra pasientens prøvesvar, for alltid eller for en spesifisert tidsperiode
Personvernkomponenten sender disse innstillingene videre til pasientens prøvesvar.
PTS
Personvern- og tilgangsstyringskomponenten (PTS) ivaretar funksjonalitet for at rekvirenten kan
- angi nekting eller utsatt visning for pasienten (dvs når pasienten skal få tilgang til egen svarrapport i helsenorge.no)
- (KOMMER SENERE) sette tilgangsbegrensninger som pasientens måtte ønske spesifikt for den aktuelle rekvisisjonen.
Teknisk beskrivelse av PTS er tilgjengelig fra PTS
Bruk av PTS forutsetter at bruksvilkår for pasientens prøvesvar er signert.
EPJ (direkte integrasjon)
Helsepersonellets EPJ kan hente prøvesvar direkte fra API'et til pasientens prøvesvar. Data utleveres da til EPJ ihht spesifisert FHIR format, og det er EPJ'ens oppgave å vise prøvesvarene på en fornuftig måte.
Bruksvilkår for pasientens prøvesvar må signeres.
EPJ (via kjernejournal portal)
Helsepersonellets EPJ kan åpne kjernejournal portal. Helsepersonellet kan klikke på prøvesvar fanen i kjernejournal portal, og vil da få tilgang til prøvesvarene på pasienten som er åpnet. Data utleveres da til kjernejournal portal ihht spesifisert FHIR format, og det er kjernejournal portals oppgave å vise prøvesvarene på en fornuftig måte. Se Hjelpesider for Kjernejournal Portal
Bruksvilkår for pasientens prøvesvar må signeres.
Helsenorge.no
Pasienten selv kan logge inn på helsenorge.no og få tilgang til egne prøvesvar via tjenesten "Prøvesvar". Data utleveres da til helsenorge ihht spesifisert FHIR format, og det er helsenorges oppgave å vise prøvesvarene på en fornuftig måte.
Prosessbeskrivelser for Pasientens prøvesvar
Under vises prosessbeskrivelse for Pasientens prøvesvar, for følgende faser fra rekvirering av en analyse til varsling av mottatt svarrapport til innbygger, i Helsenorge.
- Prosessbeskrivelse for Pasientens prøvesvar - overordnet
- Prosessbeskrivelse for rekvirenter og bruk av HelseID selvbetjenings API
- Prosessbeskrivelse for å avgjøre om LAB/RAD skal sende kopi til Pasientens prøvesvar
- Prosessbeskrivelse for overordnet validering hos Pasientens prøvesvar
- Prosessbeskrivelse XML validering Pasientens prøvesvar
- Prosessbeskrivelse FILTER validering Pasientens prøvesvar
- Prosessbeskrivelse PERSONFILTER validering Pasientens prøvesvar
- Prosessbeskrivelse INNHOLDS validering Pasientens prøvesvar
- Prosessbeskrivelse VARSLING til innbygger - Pasientens prøvesvar
- Prosessbeskrivelse for SLETT tidligere lagrede svarrapporter
Hvis du heller ønsker å se alle prosessbeskrivelsene samlet, med klikkbare relasjoner mellom hver prosess, benytt denne lenken for å vise komplett pdf med løsningsmønster for Pasientens prøvesvar;

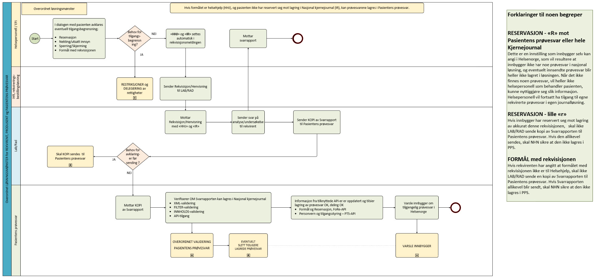
Prosessbeskrivelse for Pasientens prøvesvar - overordnet
Hvis formålet med rekvisisjonen er helsehjelp (HHJ), pasienten ikke har reservert seg mot lagring i Nasjonal kjernejournal (IR), innholdet i svarrapporten passerer alle valideringsregler i sentral løsning, kan prøvesvarene lagres i Pasientens prøvesvar.
Trykk på bildet for å se prosessbeskrivelsen i fullskjerm


Prosessbeskrivelse for rekvirent med- eller uten behov for å sette tilgangsbegrensninger - bruk av HelseID selvbetjenings API
Hvis rekvirenten ikke har behov for å endre på standardinnstillinger, kan rekvisisjonsmeldingen sendes til LAB/RAD for deling i nasjonal kjernejournal.
Hvis en rekvirent har behov for å sette tilgangsbegrensninger for en enkelt rekvisisjon med bruk av API hos NHN, må LEVERANDØR av rekvirentsystemet formidle hvilke begrensninger dette gjelder, på vegne av dataansvarlig rekvirent.
For at LEVERANDØREN skal kunne opptre på vegne av dataansvarlig rekvirent, må dataansvarlig rekvirent ha signert nye NHN Medlemsvilkår, bestilt «tjenesten Pasientens prøvesvar» og delegert rettigheter i HelseID til SYSTEM-leverandøren i Altinn.
Fagsystemet må ha en godkjent integrasjon med aktuelle API hos Norsk helsenett, og leverandøren kan benytte HelseID Selvbetjening-API for å verifisere om dataansvarlig rekvirent har delegert en slik rettighet, signert bruksvilkår for aktuell tjeneste og dermed handle på vegne av dataansvarlig virksomhet.
Med HelseID Selvbetjening API vil det bli enklerer for leverandører av fagsystemer, å vite om gyldig HelseID-token blir utstedt eller ikke, FØR man eventuelt prøver og feiler.
Trykk på bildet for å se prosessbeskrivelsen i fullskjerm


Prosessbeskrivelse for å avgjøre om kopi av prøvesvaret skal sendes til Pasientens prøvesvar
Trykk på bildet for å se prosessbeskrivelsen i fullskjerm


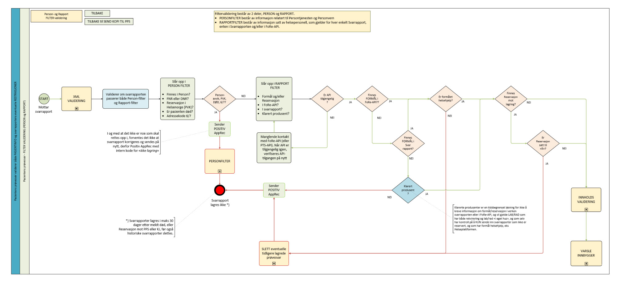
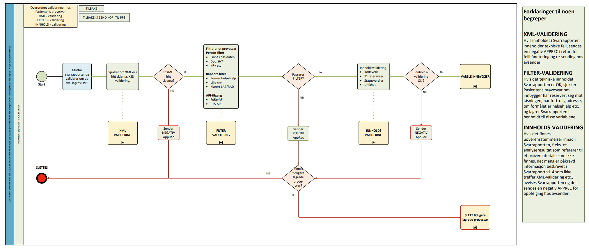
Prosessbeskrivelse for overordnet validering hos Pasientens prøvesvar
Alle prøvesvar som sendes til PPS, gjennomgår 3 individuelle valideringer, for å sikre at kun korrekt informasjon lagres i nasjonal løsning.
- XML-validering viser om svarrapporten er i henhold til standard for svarrapportorering,
- FILTER-validering er to-delt,
- PERSON-FILTER som sjekker om pasienten er reell og finnes i personregister - og
- RAPPORT-FILTER som sjekker kodeverdier for Formål og Reservasjon.
- INNHOLDS-validering, som sjekker at det tekniske innholdet har gyldige relasjoner innad i en og samme svarrapport.
Trykk på bildet for å se prosessbeskrivelsen i fullskjerm


Prosessbeskrivelse XML validering Pasientens prøvesvar
Trykk på bildet for å se prosessbeskrivelsen i fullskjerm


Prosessbeskrivelse PERSONFILTER og bevaringstid
Etter endt bevaringstid (retention), slettes alle tidligere lagrede svarrapporter.
Trykk på bildet for å se prosessbeskrivelsen i fullskjerm


Prosessbeskrivelse FILTER validering Pasientens prøvesvar
Trykk på bildet for å se prosessbeskrivelsen i fullskjerm


Prosessbeskrivelse INNHOLDS validering Pasientens prøvesvar
Trykk på bildet for å se prosessbeskrivelse i fullskjerm


Prosessbeskrivelse VARSLING til innbygger - Pasientens prøvesvar
De aller fleste prøvesvar vil tilgjengeliggjøres til innbygger i Helsenorge uten noen utsettelse, men noen fagområder vil gi fra 14 til 90 dagers utsettelse. For mer informasjon om utsatt innsyn, se Utsatt innsyn for innbygger
Innbygger vil motta varsel ca 30 min etter at prøesvaret er klart, for å sikre eventuelle endringer tett inntil varslingstidspunktet.
Innbygger kan selv velge hvor ofte hen vil motta varseler, og på hvilken måte.
- Logg inn i Helsenorge -> Meny -> Profil og innstillinger
- Kontaktinformasjon hentes fra Kontakt- og reservasjonsregisteret (ID-porten)
- Hvis du har Helsenorge-appen lastet ned og aktivert "varsler", vil du motta alle varsler fra Helsenorge i appen.
- Hvis ikke, velg mellom SMS og/eller e-post
- Varsling på sms/epost mellom 07:00 - 23:00
- Velg varslingsgrad
- Så få som mulig - kun timeavtaler, vedtak eller meldinger fra helsepersonell (dvs IKKE prøvesvar)
- Standard varsling - i tillegg prøvesvar, innsyn, forskning, fornyelse av resept etc
- Så mange som mulig - i tillegg utførte hjemmebesøk.
Trykk på bildet for å se prosessbeskrivelsen i fullskjerm


Prosessbeskrivelse for SLETT tidligere lagrede svarrapporter
Dette er en kommende leveranse, forventet i H2 2025.
Trykk på bildet for å se hele prosessbeskrivelsen i fullskjerm
